校园要闻

当前位置: 首页 > 校园要闻 > 正文

我校在第十五届“挑战杯”江西省决赛中获佳绩

作者:校团委 发布时间:2017年06月06日 11:30浏览次数:

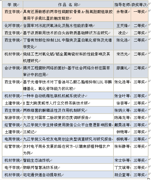
  6月4日,由共青团江西省委、江西省科学技术协会、江西省教育厅、江西省社会科学院、江西省学生联合会共同主办的2017年第十五届“挑战杯”全国大学生课外学术科技作品竞赛江西赛区终审决赛在华东交通大学落下帷幕。共有来自全省70所高校的332件作品进入终审决赛。经过激烈角逐,我校最终获得一等奖1项、二等奖5项、三等奖12项,先进个人1名,学校获得本科组“优秀组织奖”。

 

 

 

 

  “挑战杯”大学生课外学术科技作品竞赛是高校共青团的品牌活动之一,被誉为当代大学生科技创新的“奥林匹克”盛会,本届“挑战杯”江西赛区竞赛自今年3月启动以来,共收到报备作品4000多件。经过省级初审,共有322件作品进入省级终审决赛。我校选送的18件作品全部进入决赛,参赛作品全部获奖在我校参赛史上尚属首次。

 

 

 

 

    我校历来重视学生课外科技竞赛,在校领导的关心指导下,“挑战杯”赛事于2016年12月就开始启动,由团委、科研处、学生处、教务处联合主办校内选拔赛,各学院精心组织,积极发动教师参与赛事指导,并将最新的研究成果作为参赛团队的依托项目,扩大了项目来源,保障了项目的先进性。校赛收到120多件作品,经过校内复赛,选送了18件作品参加本次省赛,并全部进入终审决赛。在校赛评审和省赛的最后冲刺阶段,科研处牵头组织专家委员会对入围作品进行“一对一,面对面”专题辅导和修改,四个职能部门和指导老师、团干部做到了“全面跟踪、全程指导、全心服务、全力攻关”,也使学生充分体会了团队精神,锻炼了韧性,增强了凝聚力,在最终的展示问辩中,我校参赛学生以扎实的专业知识,优良的综合素质顺利通过评审专家的现场答辩环节,在入围作品中脱颖而出,获得优异成绩。

 

 

 

 

    我校高度重视各类专业技能竞赛,积极推进学生素质教育,本届挑战杯的成绩,也进一步鼓励了我校学生参与科技创新活动的热情,对提高青年学生的创新意识、创造能力和创业精神起到促进作用,实现了科技创新与创业的结合、搭建平台与拓展专业实践的结合、立足校园大赛与服务学科建设的结合,进一步浓厚了校园科技创新氛围。

 

关闭窗口
联系我们

学校地址:江西省九江市前进东路551号   
Email:jjuxb@jju.edu.cn     邮政编码:332005   
招生电话:0792-8310030 8310031    

Copyright © 2020 九江学院版权所有  备案序号:赣ICP备10004574号  赣公网安备36040202000313

访问统计:您是第位访问者