近日,2020年国家自然科学基金项目评审结果和2020年校级教学成果奖揭晓,旅游与地理学院有1项国家自然基金项目获得资助,连续七年国家自然基金项目立项不断线。截至目前,今年该学院横向项目经费已达到100万,国家自科经费达到40万。另有3项教学成果获奖,其中一等奖2项、二等奖1项。
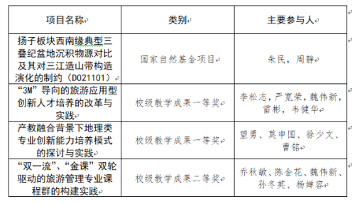
2020年获得国家自然基金项目立项和获得校级教学成果奖一览表

近年来,旅游与地理学院在抓好课堂教学工作的同时,鼓励老师们积极开展教科研研究,特别是国家级项目申报。该学院从申报动员、政策解读、项目经验交流等多个方面做好组织工作,广泛动员全院具有申报资格的老师参与申报;并定期开展学术沙龙活动,组织学术骨干交流科研成果和研究经验。在该院师生的共同努力下,学院基金立项情况保持了较好发展态势。
教学成果奖是一个学校教学水平与教育质量的集中体现,是教学建设与教学改革成就的反映,是教学方面的权威奖项。旅游与地理学院鼓励教师积极发表教研论文、申报教研课题、申报本科教学工程项目,为教学成果奖申报奠定基础;同时还邀请专家来院进行教学成课奖申报交流。目前,校级教学成果一等奖获得正在积极提炼申报材料,争取在省级教学成果奖申报中再创佳绩。
通讯员/审稿人:吴彭年
责编:李金玲